台州市妇女儿童医院(K1体育附属台州妇女儿童医院)因业务发展需要,经研究决定,面向社会公开招聘编外工作人员12名,欢迎符合报名条件的人员报考。现将有关事项通知如下:
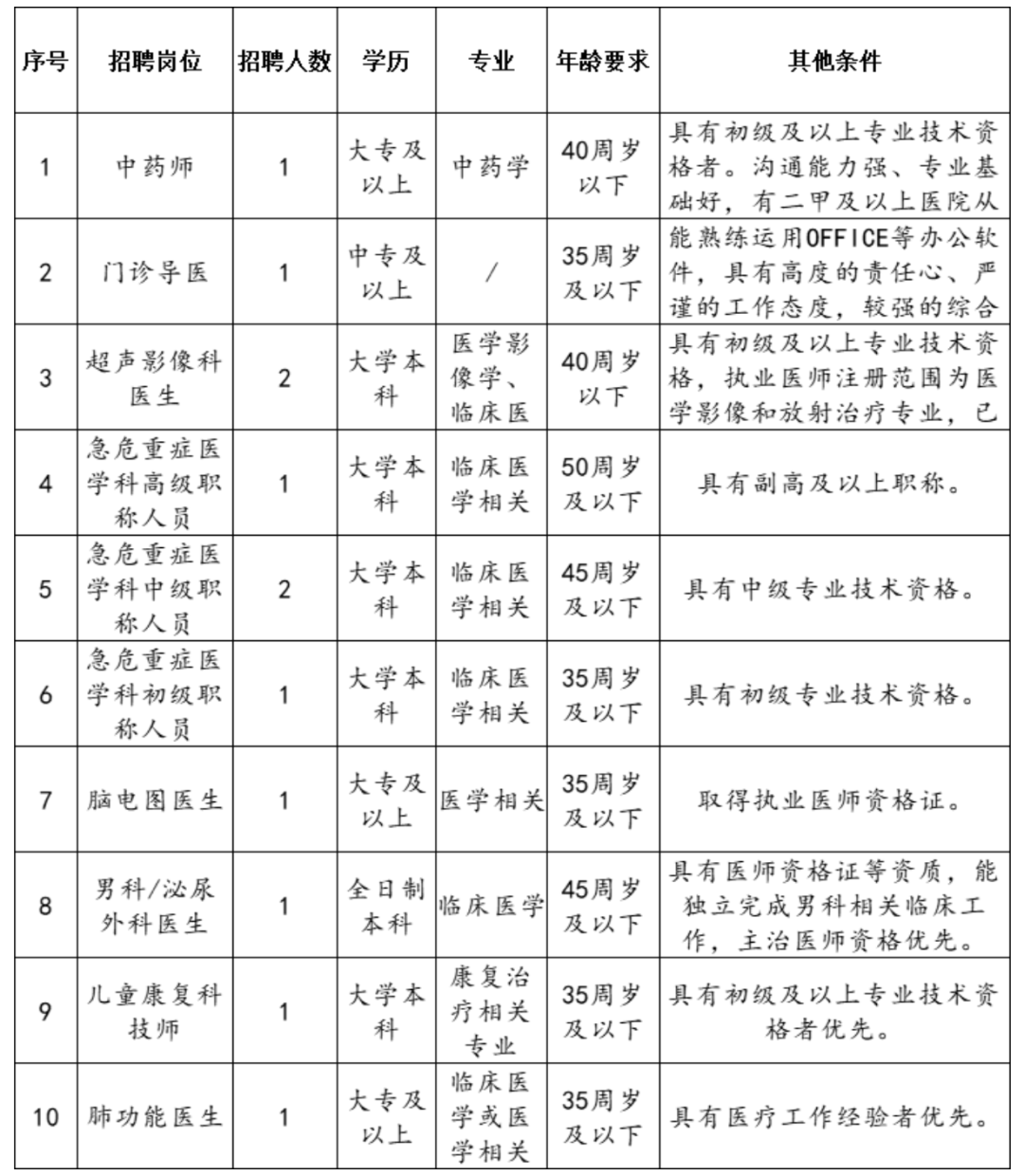
招聘岗位及相关要求

报名相关事宜
1.报名时间:2024年5月13日—5月19日;
2.报名方式:有意向者打包发送报名表(WORD签字版)、应聘材料(材料按照资格复审材料排序)至1786141186@qq.com进行网上报名,邮件命名:应聘岗位+姓名(仅此一个报名渠道);
3.以上招聘岗位招满即止;
注:未发送报名表(WORD签字版)人员,报名无效。
资格复审材料
1.报名表(签字版);
2.身份证原件、复印件(1份);
3.学历学位证书原件、复印件(1份);
4.教育部学历证书电子注册备案表(学信网,境外留学人员应提供教育部中国留学服务中心出具的境外学历学位认证书、留学回国人员证明或其他相关证明材料);
5.职称证书原件、复印件(1份);
6.执业证书原件、复印件(1份);
7.其他相关材料等;
注:原件审核(当场返还)、复印件留存(作为报名材料,不返还)。
招聘程序、形式及要求
1.招聘工作坚持依法依规招聘、依法依规用人原则,坚持公开招聘、公平竞争、择优录用的原则,采取公开报名、资格审查、择优录用的方式进行。
2.招聘采取面试的形式,面试同分者以加试成绩为准,招聘着重考察应聘者适应工作岗位的专业能力和综合素质。
3.资格复审、面试时间和地点另行通知。
4.因出现报考人员放弃体检或体检不合格不宜聘用的,可在考试合格人员中按总成绩从高分到低分进行递补一次。
5.应聘人员所提供的证书(证件、证明)不全或证书(证件、证明)与报考资格条件、个人报名时填写的内容不相符的,招聘单位有权在资格审查、面试、体检等环节取消其应聘资格。
联系方式
联系地址:浙江省台州市椒江区葭沚街道智谷路199号台州市妇女儿童医院行政楼324室
联系人:谢老师
联系电话:0576-88600798
来源|台州市妇女儿童医院