为加强卫技人才队伍建设,根据《海宁市人民政府办公室印发关于事业单位分类组织公开招聘实施意见的通知》、《海宁市事业单位公开招聘工作人员实施细则》、《海宁市事业单位人才紧缺岗位目录高层次急需人才目录编制发布办法(试行)》、《关于公布海宁市2022年度事业单位人才紧缺岗位和高层次急需人才目录的通知》(海人社[2022]2号)等文件精神,现就海宁市卫生健康系统2022年11月27日赴K1体育公开招聘事业单位卫技人员具体事项公告如下:
招聘计划
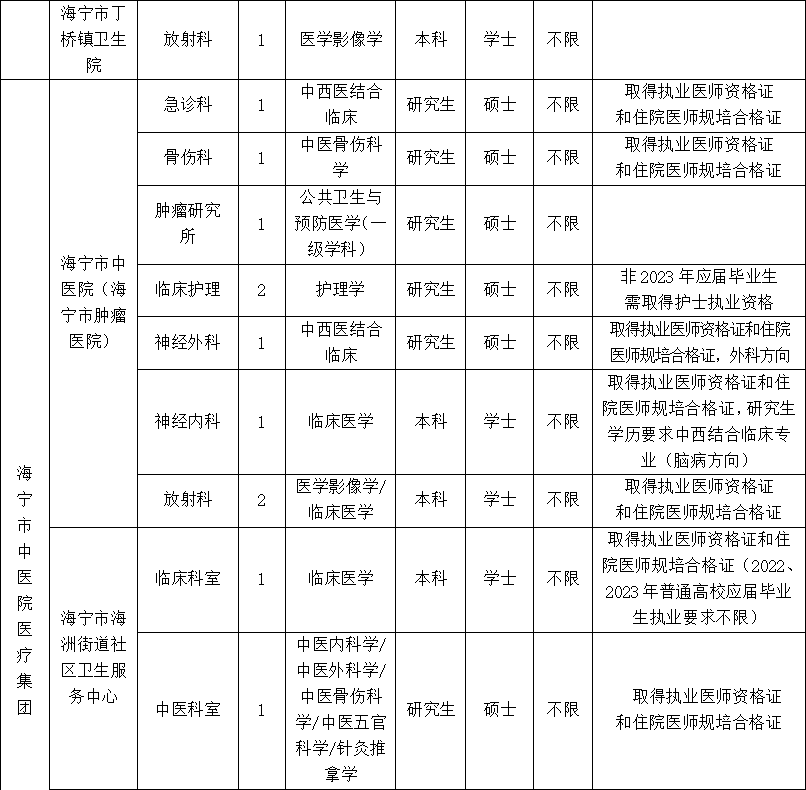
海宁市卫健系统公开招聘事业单位卫技人员71名,招聘岗位详见招聘岗位条件及计划表(附件1)。







招聘条件
(一)遵守宪法和法律,热爱卫生健康事业,具有良好的品行和职业道德,身体健康。
(二)普通高校毕业生或2022、2023届普通高校应届毕业生,符合招聘岗位所需求的专业、学历、学位、专业技术资格、执业资格、户籍等要求;岗位条件有医师执业资格要求的,其注册的执业范围应符合岗位要求,并且取得的截止时间为2022年11月27日。研究生学历报考本科岗位的,其二级学科名称应符合该岗位要求,对于岗位有住院医师规培合格证要求的,2023年应届毕业生应在2023年9月30日前提供住院医师规培合格证;除有备注岗位外硕士及以上研究生要求专业型。没有学位要求的岗位,不受普通高校限制。
(三)年龄18~35周岁(1986年11月27日至2004年11月27日期间出生)。研究生学历年龄可放宽至18~40周岁(1981年11月27日至2004年11月27日期间出生),具有博士研究生学历学位的或具有副高级及以上专业技术资格的,年龄可放宽到45周岁(1976年11月27日后出生)。对有户籍要求的岗位,截止2022年11月27日,户口尚在迁移中的人员不予报考。
(四)尚在普通高校就读的非2023年应届毕业生不能报考,尚在普通高校脱产就读的非2023年应届毕业的研究生也不能以原已取得的学历、学位证书报考。已签订协议且未满最低服务年限的定向培养生不得报考。
(五) 根据《浙江省人事考试考务工作规程》(浙人社发〔2014〕15号),在近2年内人事考试过程中被认定实施了考试作弊、弄虚作假行为的人员,以及具有法律规定不得聘用为事业单位工作人员的其他情形人员,不得报考。
(六) 属于《公务员录用考察办法(试行)》(中组发〔2021〕11号)规定不得确定为录用人选情形之一的人员,不得报考。
(七) 应聘人员不得报考与招聘单位有《浙江省事业单位公开招聘人员暂行办法》第三十条所列回避情形的岗位。
招聘程序及聘用方法
招聘工作贯彻公开、平等、竞争、择优的原则,坚持德才兼备的用人标准,按照发布招聘公告、报名、资格初审、资格复审、考试、体检、考察、公示、聘用等程序进行。
(一) 报名
采用现场报名方式,由海宁市卫生健康局组织招聘工作组赴K1体育进行现场招聘。本次招聘岗位未招满部分,12月3日浙江中医药大学招聘会继续推出(以补充公告为准)。
1、报名时间、地点
报名时间:2022年11月27日(周日)9:00—11:30
报名地点:K1体育茶山校区南大门(温州市茶山高教园区中心北路)
2、报名须知
请应聘人员提前关注温州市疫情防控要求,提前做好相关参加招聘考试准备工作。
(二)资格审核
1、报名初审:报名人员填写《海宁市事业单位工作人员招聘报名登记表》(附件2)1份,提供近期一寸照片1张,凭下列材料原件及复印件到各招聘单位摊位处进行资格初审(每人限报1个岗位):本人有效居民身份证等相关证件(证明)原件及复印件;报考岗位所需要的学历证书、学位证书、专业技术资格证书、执业资格证书、住院医师规培合格证、户口簿等相关证件(证明)原件及复印件;全日制普通高校2023年应届毕业生未取得毕业证书和学位证书的提供公司核发的《就业推荐表》、教育部员工司制发的《全国普通高校毕业生就业协议书》(省外高校可持省级教育行政部门制发的《普通高校毕业生就业协议书》);留学人员须提供教育部中国留学服务中心出具的国外(境外)学历学位认证书,相关的证明材料。海宁市事业单位人员报名需提供本单位(主管部门)同意报考证明原件。
证件(证明)不全或所提供的证件(证明)与报考资格条件不符的,不得参加考试。未按规定时间、地点参加资格复审的,视作放弃考试。
2、报名复审:初审合格的应聘人员,持初审所有资料到现场复审处进行复审,复审合格后领取“面试通知”。
(三)考试
本次招聘采取考核(面试)的办法进行,按实际报名人数确定面试对象。面试内容为专业相关知识,满分为100分,(面试合格分为60分,面试成绩低于60分者,不能列入体检、考察人选)。面试具体时间地点另行通知。面试成绩在海宁市人民政府门户网站 市卫生健康局公布。
(四)体检、考察
面试后根据成绩从高分到低分按招聘计划1∶1比例确定体检、考察人员,体检不合格或自愿放弃的,依次递补(成绩不合格的人员不列为递补对象)。体检工作由海宁市卫生健康局组织实施,体检参照人社部、原卫生部、国家公务员局《关于进一步做好公务员考试录用体检工作的通知》(人社部发〔2012〕65号)及人社部、国家卫健委、国家公务员局《关于修订〈公务员录用体检通用标准(试行)〉及〈公务员录用体检操作手册(试行)〉有关内容的通知》(人社部发〔2016〕140号)等执行。体检时间地点另行通知,体检对象不按规定的时间、地点参加体检的,视作放弃体检,体检费用自理。体检结束后,进行考察,考察工作参照《公务员录用考察办法(试行)》(中组发〔2021〕11号)执行。主要对体检合格的拟聘用人员在规定时间内进行资格条件的复核和德、能、勤、绩、廉以及需要回避的情况等考察,考察结果仅作为本次是否聘用的依据,考察不合格或自愿放弃的依次递补(成绩不合格的人员不列为递补对象)。
(五)公示、聘用
体检、考察结束后,确定拟聘用对象,并在海宁市人才网、海宁市人民政府门户网站公示7个工作日(拟聘用名单公示后,将不再递补)。公示期满后,没有反映问题或反映有问题经查实不影响聘用的,按聘用审批权限办理聘用手续;对反映有影响聘用问题并查有实据的,不予聘用;对反映的问题一时难以查实的,将暂缓聘用,待查清后再决定是否聘用。确定聘用人选后,按《浙江省事业单位人员聘用制度试行细则》的规定执行。拟聘用人员无正当理由未在规定时间内报到的,取消聘用资格。全日制普通高校2023年应届毕业生(须于2023年9月30日前取得学历、学位证书)按毕业生报到程序办理,不能按时毕业或未取得招聘岗位规定的学历、学位证书的,取消聘用资格。拟聘用人员办理报到前须与原单位解除劳动(聘用)合同。聘用人员列入事业编制管理(其中市级公立医院聘用人员列入事业编制报备员额),与招聘单位签订事业单位聘用合同,并按规定约定试用期。试用期满后,考核合格者,予以正式聘用;不合格的,取消聘用。聘用人员为2022、2023年应届毕业生且尚未拿到毕业证的,自经公示明确为聘用对象后30天内须与应聘单位签订就业协议,逾期视作自动放弃处理。
其他事项
(一)市级公立医院招聘人员列入事业编制报备员额管理。医共体基层医疗卫生机构招聘的人员列入事业编制管理。以上招聘人员均适用事业单位人事管理政策。
(二)报考人员须用有效期内的第二代身份证报名,参加资格复审、面试、体检时需要出具的有效身份证件均指有效期内的第二代居民身份证、护照(通行证)、临时身份证、社会保障卡等。
(三)资格审查贯穿招聘工作全过程,无论在哪个环节发现应聘人员与招聘岗位条件不符的,均取消报考资格。报考人员在报名初审、资格复审中提交的报考信息和材料应当真实、准确、有效。凡提供虚假申请材料获取报考资格的,一经查实,即取消报考资格。对伪造、变造有关证件、材料、信息,骗取考试资格或恶意注册报名的,给予取消报考资格且按相关规定予以处理。对考试违纪违规行为的认定和处理,按照《事业单位公开招聘违纪违规行为处理规定》(人社部令第35号)执行。
(四)招聘过程信息和相关通知均在海宁市人民政府门户网站 市卫生健康局公布,届时考生可网上查询。
(五)在公开招聘组织实施过程中,将按照新冠肺炎疫情防控有关要求,严格落实疫情防控措施,必要时将对有关工作安排进行适当调整,请广大报考者理解、支持和配合。
本公告未尽事宜,由海宁市卫生健康局依据有关文件、规定执行。
咨询电话:0573-87017381、0573-87017385、0573-87017315
监督电话:0573-87017301、0573-87287111
海宁市人才网
海宁市人民政府门户网站 市卫生健康局
来源|海宁市卫生健康局